我公司拟委托中介机构对湖南大美新芦淞商贸物流园开发有限公司进行全面审计,兹邀请符合条件的专业中介机构参加比选,现将有关事宜公告如下:
一、公司情况及相关要求
(一)被审计单位基本情况:
大美物流成立于2014年5月,注册资本为118,366万元,实缴出资110,990万元。其中国投集团认缴出资45,250万元,占比38.23%,实缴出资43,454万元,实缴占比39.15%。大美实业、大爱贸易、卓达电子三方股东为黄义德及其关联方控制企业,合计认缴出资60,701万元,认缴占比51.28%,实缴出资58,536万元,实缴占比52.74%。2022年1月7日,株洲丰叶融资担保有限责任公司行使质押权从湖南大美实业取得股权3,550.98万元。
截至2022年12月31日,公司总资产146219.67万元,总负债37749.06万元、净资产108470.61万元,资产负债率25.81%。经营性收入465.84万,利润20.96万。
(二)审计内容:
本次全面审计(自成立至今)项目内容包括但不限于下列方面的审计或评价:(1)资产清查;(2)债权债务(含或有债务)情况及成因;(3)历年收支情况;(4)经营管理合法合规情况;(5)内部控制情况;(6)风险及风险管理;(7)存在的问题和建议。并对湖南大美新芦淞商贸物流园开发有限公司的民营股东进行延伸审计。
(三)服务费用
本次比选报价上限价为22万元人民币
二、资格条件
(一) 具备独立法人资格,持有合法有效的法人营业执照;
(二)具有与本项目相适应的服务范围和能力;
(三)具有类似项目服务经验;
(四)遵守国家有关法律法规,近3年在经营活动中无重大违法、违规记录,没有被有关部门明文规定市场禁入,在国家企业信用系统无不良记录。
三、比选须知
(一)比选文件的获取
凡有意参加比选的单位,请自行参照下述“(三)比选响应文件组成内容”编制比选响应文件。(详细格式要求见附件)
(二)比选响应文件的递交
2023年3月3 日17:00前将比选响应文件递交至湖南省株洲市天元区森林路268号株洲国投大厦1302室。比选会议时间另行通知。
比选响应文件一式两份,一正一副。
(三)比选响应文件组成内容
1.比选响应声明
2.法定代表人身份证明
3.法定代表人授权委托书
4.机构代码证
5.税务登记证
6.企业法人营业执照(如多证合一,则不需提供上述4、5项)
7.近三年内在经营活动中没有重大违法记录的书面声明
8.本项目实施方案
(1)项目策划书:包括但不限于对本项目目标要求的把握及成果要求的理解、项目实施思路、项目工作重点、项目时间计划安排及成果交付、项目后期服务的相关承诺等;
(2)项目组成员:拟从事本项目咨询主要人员一览表(包括项目负责人简历、工作经验;项目组成员简历);
(3)项目报价:本项目报价为总额包干报价,包括项目审计费用、税费、相关差旅费、资料费等全部费用;
(4)成功案例:类似项目服务经验的证明材料,包括项目背景、项目成果等材料;
(5)对审计工作的合理化建议。
9.可证明本企业实力的其他资料
以上文件均需本企业法定代表人签字并加盖公章。
(四)其他要求
1.比选申请人必须符合上述“资格条件”的全部要求,符合资格条件的前提下可按照上述“比选响应文件组成内容”的顺序及要求编制比选响应文件(详细格式要求见附件),未规定格式的由比选申请人根据实际情况自主编制。
2.比选响应文件须用A4纸正反面打印,装订成册并且密封递交。
3.参加比选会议的人员若非法定代表人本人须单独提供一份《法定代表人授权委托书》并加盖公章。
4.本项目要求在2023年4月6日出具专项审计报告正稿。
5.项目拟派人员必须与实际审计现场人员相同,如果与实际不符,除事先征得委托人同意更换人员之外,委托人有权扣减一定的合同费用,具体金额在合同中约定。
(五)联系人及联系方式
比选人:株洲市国有资产投资控股集团有限公司
地址:湖南省株洲市天元区森林路268号株洲国投大厦1302室
联系人:杨女士 联系电话:15096393320
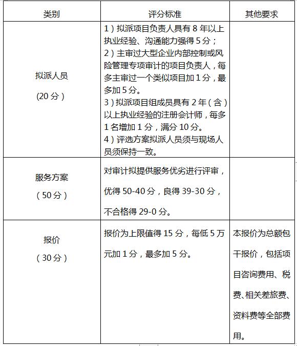
四、评选方法
本次比选由比选人确定评委小组,评委根据比选评分标准对比选申请人进行打分,平均得分最高的列为中选人。如有两家单位得分相同,则报价较低者优先,评分标准如下(总分最高不超过100分):
五、保密责任
在本项目比选过程中,我公司和中介机构双方对相互提交的资料、信息负有保密责任,未经对方允许不得将资料、信息提供给无关第三方或公开扩散,否则对方有权追究法律责任。
株洲市国有资产投资控股集团有限公司
2023年2月27日



